为落实共青团中央、教育部、全国学联联合下发的《关于推动高校学生会(研究生会)全面深化改革的若干意见》,并结合《关于巩固高校学生会(研究生会)改革成果的若干措施》文件要求,接受广大师生监督,现将我校2022—2023学年学生会(研究生会)改革情况公开如下。
一、改革自评表
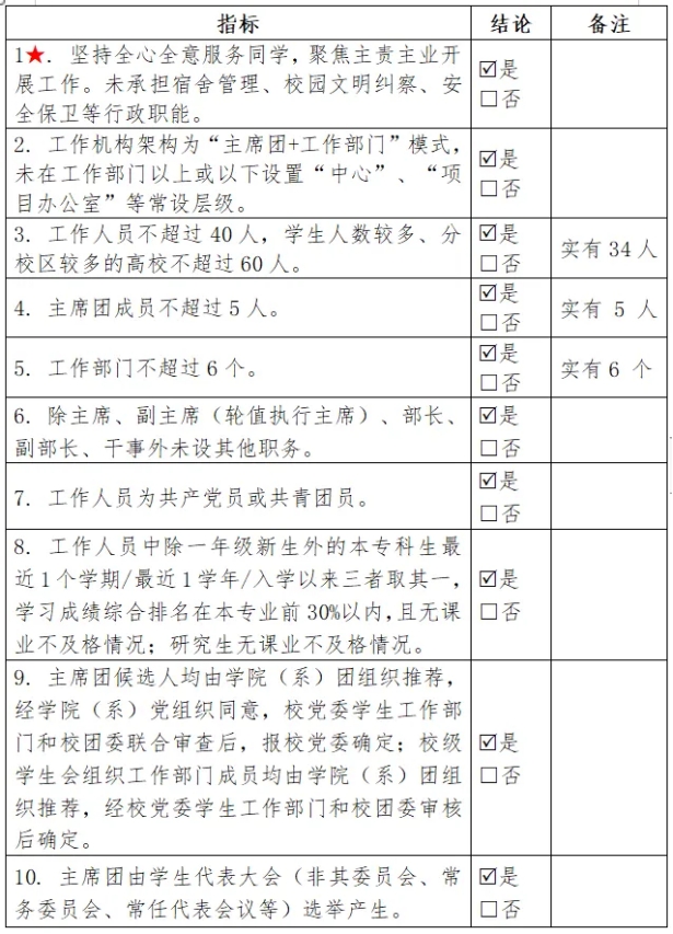
(一)校级学生会组织改革自评表
标注“★”为核心指标;标注“▲”为观测指标,2022—2023学年暂不作硬性要求。

(二)二级学生会组织(含二级院系、书院、分校区等学生会、研究生会)改革自评表
《yl23411永利(集团)有限公司官网学生会章程》
《yl23411永利(集团)有限公司官网学生会章程》(修订)
(2022年6月)
第一章 总 则
第一条 yl23411永利(集团)有限公司官网学生会在学校党委、河南省学生联合会的领导和校团委的指导下,依照国家法律法规、学校规章制度和本会章程开展工作。
第二条 yl23411永利(集团)有限公司官网学生会是我校学生组成的自我教育、自我管理、自我服务、自我监督的群众性组织。
第三条 本会承认《中华全国学生联合会章程》和《河南省学生联合会章程》。作为团体会员参加河南省学生联合会。
第四条 本会的宗旨:以马克思列宁主义、毛泽东思想、邓小平理论、“三个代表”重要思想、科学发展观、习近平新时代中国特色社会主义思想为指导,以加强对同学的政治引领为根本,以全心全意为同学服务为宗旨,以促进同学德智体美劳全面发展为目标,引导广大同学自觉把个人理想融入到党和人民的共同奋斗之中,为实现中华民族伟大复兴的中国梦而努力奋斗。
第五条 本会的基本任务:
(一)遵循和贯彻党的教育方针,组织同学开展学习、科技、文体、社会实践、志愿服务、创新创业创优等多种活动,促进同学全面发展。
(二)维护校纪、校规,倡导良好的校风、学风,协助学校建设良好的教学秩序和学习、生活环境。
(三)组织同学开展公益劳动等自我服务活动,协助学校解决同学们在学习、生活中遇到的实际问题。
(四)做好行政部门联系广大同学的桥梁和纽带,通过各种渠道反映同学的建议、要求和意见。
(五)发展与兄弟院校学生会的合作,相互学习、相互促进。
(六)坚持从严治会,规范学生会工作人员的产生和配备,强化群众意识、责任意识和奉献意识,以实际行动做广大同学的表率。
第二章 会 员
第六条 凡取得yl23411永利(集团)有限公司官网学籍并且承认本会章程的全日制在校学生均可成为本会会员。
第七条 会员的权利:
(一)通过符合本会章程规定的民主程序,讨论和决定本会的重大事务;
(二)对本会的工作提出建议、批评和实行监督权;
(三)在本会内有选举权和被选举权;
(四)有参加本会组织的各项活动的权利。
第八条 会员的义务:
(一)热爱祖国,拥护中国共产党的领导和中国特色社会主义制度,自觉践行社会主义核心价值观,遵守国家法律法规和校规校纪,热爱学校、关心集体,抵制邪教等非法活动;
(二)依照规定出席本会有关会议和活动;
(三)遵守本会章程,执行本会决议,完成本会交办的工作,维护本会的荣誉和利益。
第三章 组织和职权
第九条 本会按照民主集中制的组织原则,在中国共产党的领导和中国共产主义青年团的指导下,依照国家的法律、法规和本组织的章程,独立自主地开展工作。本会组织架构为“主席团+工作部门”模式。学生会主席团集体负责学生会的重大事项,设执行主席,执行主席负责召集会议、牵头日常工作,实施轮值制度。
第十条 yl23411永利(集团)有限公司官网学生代表大会是学生会的最高权力机关。学生代表由基层民主选举产生,并在一定范围内公示。
(一)校级学生代表大会原则上每年召开1次,由学生委员会负责召集。在特殊情况下,由校学生会主席团提议并得到学生委员会三分之二以上委员同意,可以提前或推迟举行。学生代表大会应有五分之四以上代表参加才能召开。学生代表大会的召开须经上级学联和学校党委批准。
(二)学生代表大会代表名额一般不少于会员人数的1%,名额分配覆盖各院(部)、年级及学生社团。
1.校、院(部)学生会组织工作人员中的学生代表一般不超过40%;
2.优先推荐班级和学生社团团(总)支部委员担任学生代表大会代表,代表经班级团支部推荐、学生社团团支部选举产生;
3.所有必须经团组织前置把关、报相应党组织批准。
(三)学生代表大会进行选举和通过决议时实行表决制,选举和决议必须有与会代表三分之二总数以上的同意方能生效。
(四)全校学生代表大会行使的主要职权:
1.制定或修订学生会章程,监督章程实施;
2.听取、审议上一届学生会的工作报告;
3.选举产生新一届学生会主席团成员;选举产生新一届学生代表大会常设机构;选举产生出席上级学联代表大会的代表;
4.征求广大同学对学校工作的意见和建议,合理表达和维护同学正当权益;
5.讨论和决定应由学生代表大会决定的其他重大事项等。
第十一条学生委员会是学生代表大会闭会期间的常设机构和最高权力机关。学生委员会委员由学生代表大会选举产生,每届任期一年。学生代表大会如提前或推迟举行,学生委员会委员任期进行相应改变。
(一)学生委员会每届任期内至少举行一次全体会议,由学生会主席团召集和主持。学生委员会全体会议必须有三分之二以上的委员出席方可召开。学生委员会的决议须由出席会议的委员半数以上通过方为有效。
(二)学生委员会行使下列职权:
1.在学生代表大会闭会期间,执行大会决议,决定学生会的重大事项;
2.召集学生代表大会;
3.监督学生会主席团的工作。
第十二条学生会主席团是学生代表大会闭会期间本会的最高决策机构和执行机关,经学生代表大会选举产生,选举结果向大会公告,并经学校党委批准,报上级学联备案。
(一)学生会主席团成员不超过5人,不设主席、副主席,设执行主席,执行主席由主席团成员轮值担任,以一项重大阶段性工作为一个轮值周期。
(二)主席团成员协助执行主席工作,分管学生会的相关职能部门主席团成员因故不能主持工作时,由其中一名主席团成员主持日常工作。
(三)学生会主席团行使下列职权:
1.在学生代表大会和学生委员会全体会议闭会期间,执行学生代表大会和学生委员会的决议,讨论和制定学生会工作计划,决定学生会的重大事项;
2.召集学生委员会全体会议;
3.决定聘任和解聘学生会秘书长;
4.决定学生会部门设置,任免各职能部门负责人;
5.检查、监督学生会各职能部门的工作。
(四)学生会执行主席行使下列职权:
1.对外代表yl23411永利(集团)有限公司官网学生会;
2.主持学生会全面工作,领导主席团成员制定学生会工作计划,并检查计划的实施情况;
3.督促、指导和协调学生会各部门工作。
第十三条 校学生会主席团下设综合事务部、志愿者服务部、文体活动部、新闻媒体部、学生服务部五个职能部门。各职能部门是学生会处理日常工作事务、开展各项活动的常设机构。各部门由部长主持工作并对主席团负责。副部长协助部长做好本部门工作。
第十四条 校学生会主席团聘任校团委组织部部长担任秘书长,校团委副书记负责指导学生会日常工作。
第十五条 经部门研究推荐和主席团批准,可聘任符合部门工作要求的会员作为干事,聘期为一年。校学生会工作人员不超过60人,除主席团成员和工作部门成员,均不设置其它任何职务。校学生会工作人员来自各院(部)学生会成员的比例不少于50%。
第十六条 在学生代表大会闭会期间,因毕业或其他原因造成人员空缺时,可在团委的指导下按照相应程序增补。
第四章 基层组织
第十七条 院(部)学生会
(一)院(部)学生会是院(部)学生的群众组织,在院党总支、院团总支和校学生会的帮助和指导下开展工作。
(二)院(部)学生代表大会原则上每年召开一次,审查和决定院(部)学生会工作,选举新一届院(部)学生会主席团。院(部)可成立院(部)学生委员会,在院(部)学生代表大会闭会期间代表院(部)全体学生指导和监督院(部)学生会主席团的工作。
(三)院(部)学生会不设主席、副主席,设置执行主席二至三人。执行主席由主席团成员轮值担任,以一项重大阶段性工作为一个轮值周期。
(四)院(部)学生会组织机构参照校学生会组织机构模式适当设置。工作人员一般为20-30人,除主席团成员和工作部门成员,均不设置其它任何职务。
第十八条 班委会为本会基层组织,由全班同学民主选举产生,对全班学生负责并报告工作,接受所在院(部)党组织领导、院(部)团委和院(部)学生会的指导。
(一)班委会成员一般设班长一人,主持班委会日常工作,设班委若干人协助班长工作。
(二)班委会应团结全班同学保证校、院(部)的各项工作方针和任务的贯彻落实,并根据班里的具体情况,积极主动地开展工作。
第五章 工作人员
第十九条 学生会组织工作人员应为共产党员或共青团员,应是信念坚定、品行端正、乐于奉献、学业优良、作风务实的学生。
第二十条 学生会组织工作人员面向广大同学进行遴选,由院(部)团组织推荐,经学校党委学生工作部门和学校团委审核后确定,过程公开透明、公平公正,并对结果进行公示,确保广大同学的知情权、参与权,接受广大同学监督。
第二十一条 对于达不到学业要求标准的、考核不合格的、违纪违法的以及其他无法正常履行职责的工作人员,按照规定和程序予以劝退、免职或罢免。
第六章 组织管理
第二十二条 学生会组织坚持党委的全面领导,依法依章程开展活动、接受管理。
第二十三条 学生会组织决定重要事项或开展重大活动,须事先向学校团委报告。
第二十四条 学生会组织工作人员应胸怀崇高理想,恪守学生本分,牢记服务宗旨,守纪律、讲原则、作表率。
第二十五条 校级学生会组织主席团成员和工作部门负责人每学期向评议会述职,评议会以学生代表为主,学校党委学生工作部门、学校团委等共同参与。
第七章 附 则
第二十六条 本章程的解释权属yl23411永利(集团)有限公司官网学生会。
第二十七条 本章程自颁布之日开始执行。
三、校级组织工作机构组织架构表
四、校级组织工作人员名单

*最近1个学期/最近1学年/入学以来学习成绩综合排名(新生、研究生不需填写)
校级组织主席团成员候选人产生办法
《yl23411永利(集团)有限公司官网主席团成员候选人产生办法》
根据共青团中央、教育部、全国学联印发《关于推动高校学生会(研究生会)深化改革的若干意见》(中青联发[2019]9号)有关规定,各院(部)通过自主报名,经本院(部)学生会同意、审查、民主信任投票等环节综合考察,按照候选人的差额不少于应选人数的20%的要求,推荐学生会主席团成员候选人至校团委。
一、候选人基本条件
1.我校全日制在校大二学生,且担任满一届校、院团学组织学生骨干。
2.理想信念坚定、作风正派,原则性强,有较强的组织纪律性,自觉在实践中弘扬和践行社会主义核心价值观,能够在学生中起到模范带头作用。
3.学有余力、学业优良,学习成绩综合排名需在本专业前30%以内,且无课业不及格情况。
4.热爱团学工作,积极服务同学;有较强的工作和组织能力,有强烈的工作责任心和奉献精神;具有开拓创新意识,思维活跃,能够创造性地开展工作。
5.遵纪守法,品行端正,作风严谨,未曾受到校级及以上违规违纪处分,自觉接受同学监督。
二、推荐要求
1.各院部严格按照“公开、公平、公正”的原则和“德才兼备、人岗匹配”的 标准公开选拔候选人。
2.选拔程序包括推荐报名、资格审查、测试选拔、民主考察和公示五个阶段。
3.各院(部)均推荐1名候选人人员,经院(部)团组织同意、党总支确定后,报送校团委。
4.校团委联合学生处通过面试、民主测评等环节考察后,按照差额比例为应选名额的20%的要求,最终确定校级主席团成员候选人,并报学校党委同意。
六、校级组织主席团成员选举办法
《yl23411永利(集团)有限公司官网主席团成员选举办法》
根据《中华全国学生联合会章程》《河南省学生联合会章程》和《yl23411永利(集团)有限公司官网学生会章程》的相关规定,制定本选举办法。
一、主席团成员候选人由院(部)团总支推荐,经院(部)党总支同意,由校团委和学生处联合审查后,报校党委确定。正式选举时,实行差额选举。
二、通过学生代表大会选举学生会主席团成员。候选人的差额不少于应选人数的20%,经学校团委和党委批准,确定大会选举名额。
三、大会选举采取无记名投票方式。候选人名单按姓氏笔划为序排列。
四、进行选举时,有选举权的到会人数超过或等于应到会人数的2/3,方能进行选举。收回的选票等于或少于发出的选票,选举有效;收回的选票多于发出的选票,选举无效,应重新选举。如果最后一个应选名额有两人以上得票相等,则重新投票,以得票多者当选。
五、选举人对候选人可以表示赞成、不赞成或弃权;表示赞成的,在候选人姓名下方空格内划“○”;不赞成或表示弃权的,不做标记;在选票上不按要求画符号的视为无效票。每张选票所选举的学生会主席团成员少于或等于额定人数(5人)有效,超过额定人数的选票无效。
六、选票一律用黑色签字笔填写,符号要准确,位置要端正。代表将选票填写好后,由本人按次序将选票投入规定的票箱。
七、正式选举时,收回的选票等于或少于发出的选票,选举有效;收回的选票多于发出的选票,选举无效,应重新进行选举。
八、正式选举结束,报告全部被选举人所得赞成票数。当选的学生会主席团成员按姓氏笔划为序排列。
九、大会选举设监票人5名,其中总监票人1名;计票人9名,其中总计票人1名。监票人由各代表团推荐,总监票人由大会主席团从监票人中提名。监票人在大会主席团的领导下,对选举全过程进行监督。计票人员由大会主席团指定,计票人在总监票人、监票人领导下工作。监票人、总监票人,和计票人、总计票人经大会表决通过。
十、本次大会选举投票的程序为:各代表团按照规定路线依次进行投票。投票结束后,由监票人当场打开投票箱,由计票人清点投票箱内选票张数,并由总监票人向大会报告计票结果,由大会主持人当场宣布当选人名单
十二、本选举办法,经学代会审议通过后实行。选举时,如出现超出本选举办法规定的情况,需请示校党委决定。
十三、学生代表大会选举结果应当向大会公告,并经校党委批准,报上级学联组织备案。
七、校级学生(研究生)代表大会召开情况
(一)大会召开时间、地点及代表人数
yl23411永利(集团)有限公司官网第四次学生代表大会已于2023年6月14日,在yl23411永利(集团)有限公司官网开元校区学术报告厅召开,学生代表数量238人。
(二)大会的主要任务及议程
1.审议通过《关于代表资格审查报告》
2.审议通过大会主席团名单
3.通过大会秘书长及副秘书长名单
4.通过大会主要议程
5.听取审议学生会工作报告
5.通过选举办法
6.通过总监票人、监票人名单
7.新一届主席团成员候选人竞选
8.宣布选举结果
(三)大会宣传报道链接
https://mp.weixin.qq.com/s/MTi9-wOcVjaEAF-SrNIcNA
(四)现场照片
校级学生代表大会代表产生办法
《yl23411永利(集团)有限公司官网学生代表大会代表产生办法》
根据《中华全国学生联合会章程》和《yl23411永利(集团)有限公司官网学生会章程》的有关规定,现制定yl23411永利(集团)有限公司官网学生代表大会(以下简称“学代会”)代表产生办法。
一、代表名额总数及分配
根据《中华全国学生联合会章程》和《yl23411永利(集团)有限公司官网学生会章程》的有关规定,结合学校实际,报校党委、省直学联批准,按照全校学生数不少于1%的比例确定学代会代表数量。按照兼顾代表性和广泛性的原则,普通同学代表应不少于25%,女代表不少于 25%,班级和学生社团团支部委员代表不少于30%,少数民族代表占一定比例。根据各院部学生比例,分配具体代表名额。
二、代表应具备的条件
(一)具有我校正式学籍的全日制在校生;
(二)热爱中国共产党,坚持四项基本原则,拥护党的各项路线、方针、政策;
(三)遵守国家的各项法律法规,遵守学校各项规章制度,遵守《yl23411永利(集团)有限公司官网学生会章程》
(四)完成党团组织交办的任务,在学习、工作和其他社会活动中起到模范作用并做出突出贡献;
(五)勤奋学习、刻苦钻研、锐意进取,认真完成学校规定的学习任务;
(六)未受任何校级处分,具有选举权和被选举权。
三、代表产生的程序
1.推荐提名
各学院(部)要按照代表的条件、分配名额和构成要求,根据多数学生组织和多数青年学生的意见,提出代表候选人。各学院(部)要对候选人初步人选进行考察,听取候选人初步人选所在单位青年学生和有关方面意见。
2.代表选举
各学院(部)需召开学生代表大会或学生代表会议,酝酿确定代表候选人,并采用无记名投票的方式差额选举产生代表。各学院(部)召开学生代表大会或学生代表会议的代表名额及产生方法,由各学院(部)决定。
3.推报代表
经各团组织审核同意后,将《yl23411永利(集团)有限公司官网学生代表大会代表名单汇总表》报送校学代会筹备工作小组。由yl23411永利(集团)有限公司官网学生代表大会代表资格审查委员会对全体代表进行资格审查。
yl23411永利(集团)有限公司官网学生代表大会代表选出后,各团组织须将《yl23411永利(集团)有限公司官网学生代表大会代表登记表》《yl23411永利(集团)有限公司官网学生代表大会正式代表汇总表》报送学代会筹备工作小组。
九、主席团成员和工作部门负责人述职评议办法
《yl23411永利(集团)有限公司官网学生会工作人员述职评议办法(试行)》
第一章 总 则
第一条 为了进一步深化yl23411永利(集团)有限公司官网学生会改革,深入贯彻落实习近平新时代中国特色社会主义思想特别是习近平总书记关于青年工作的重要思想和共青团十八大、全国学联二十七大会议精神,落实《学联学生会组织改革方案》《关于推动高校学生会(研究生会)深化改革的若干意见》《中华全国学生联合会章程》《河南省高校校级学生代表大会工作指引》等文件要求,加强校学生会工作人员队伍建设,建立以服务和贡献为导向的激励机制,特制定学生会工作人员述职评议办法。
第二条 建立述职评议办法旨在推动学生会工作制度化和规范化,充分发挥学生会干部的桥梁和纽带作用,加强对广大学生的引领,做到全心全意为学生服务。同时,进一步增强学生会工作人员服务学生生的责任感和自觉接受监督的意识,促进学生会更好服务本校学生。
第二章 考评办法
第三条 述职评议的对象是校学生会主席团成员及部门负责人,院学生会主席团成员及工作部门负责人分别向各自评议会述职。
第四条 述职评议评委为yl23411永利(集团)有限公司官网学生代表,校党委、校团委、学生处人员代表。
第五条 述职评议内容从政治态度、道德品行、学习情况、工作成效、纪律作风等方面进行评价,考评形式为现场述职汇报。
第五条 述职评议时间一般在每学期末。
第六条 述职评议程序:
(一)进行现场述职汇报,述职内容要求密切结合学生会功能定位,准确充实、重点突出。参评人员根据现场述职情况,综合考量述职人员进行评价打分。
(二)公开述职评议结果。学生会根据日常考评和集中考评情况形成最终的综合评价结果。评价结果分为90-100分【优秀】;80-90分【良好】;70-80分【中等】;60-70分【合格】;60分以下为【不合格】五个等次。工作人员述职报告和评议结果将公开,接受广大学生生和各组织的监督。
(三)述职评议结果的运用。述职人员根据评议会提出的意见和建议,认真制定改进方案,将改进措施列入下一学期工作计划,认真落实。对考核评议为不合格的学生会干部进行诫勉谈话。
第七条 考评从政治态度、道德品行、学习情况、工作成效、纪律作风等方面进行评价,总分100分,工作成效占述职评议结果的60%,其余分别占10%。
(一) 政治态度方面(10分)
1.理想信念坚定,深入学习贯彻习近平新时代中国特色社会主义思想,全心全意为同学服务。
2.贯彻落实习近平关于青年工作的重要思想,牢固树立“四个意识”、坚定“四个自信”、坚决做到“两个维护”,引导广大学生自觉把个人理想融入到党和人民的共同奋斗目标之中。
3.思想政治理论课成绩良好,积极参与青年大学习活动。
(二)道德品行方面(10分)
1.尊敬老师、团结同学,自觉遵守法律,遵守学校的一切规章制度。
2.品行端正、作风务实、乐于奉献,自觉认识自己所从事的学生工作的重要意义,明确自己所肩负的重托,保持旺盛的工作热情,兢兢业业,积极工作。
3.珍惜代表服务同学和锻炼提高能力的机会,具有全心全意为广大同学服务的觉悟和能力。
(三)学习情况方面(10分)
1.学有余力、学业优良,积极参加各项活动、竞赛等。
2.具有较强的学习能力,擅于学习开拓,有能力平衡好学习与工作的关系,学习成绩综合排名需在本专业前30%以内,且无课业不及格情况。
(四)纪律作风方面(10分)
遵守国家法律法规和校纪校规,按时参加例会,积极参加学生会组织的各项活动。
(五)工作成效方面(60分)
1.熟悉本职岗位的各项工作要求及工作流程,对现有工作能很好地实施并有明确的提升计划。
2.有责任心、主动性、组织纪律原则性,具有较强的工作能力、执行能力及思考能力。
第三章 附则
第九条 建立以服务和贡献为导向的激励机制。评奖评优、测评加分等事项应依据评议结果择优提名。
第十条 各院(部)学生会可在院(部)党总支领导和团委指导下,参照本办法制定本院(部)学生会工作人员述职评议办法,并报校学生会备案。
第十一条 本办法由yl23411永利(集团)有限公司官网学生会负责解释,自公布之日起开始实施。
十、校团委指导学生会主要责任人
以上自评公开内容如有不实情况,可发送邮件至河南省学联秘书处邮箱hnxlmsc@126.com反映。